行业动态|《园林绿化工程项目规范》GB 55014-2021,自2022年1月1日起实施
住房和城乡建设部关于发布国家标准
《园林绿化工程项目规范》的公告
现批准《园林绿化工程项目规范》为国家标准,编号为GB 55014-2021,自2022年1月1日起实施。本规范为强制性工程建设规范,全部条文必须严格执行。现行工程建设标准相关强制性条文同时废止。现行工程建设标准中有关规定与本规范不一致的,以本规范的规定为准。
本规范在住房和城乡建设部门户网站(www.mohurd.gov.cn)公开,并由住房和城乡建设部标准定额研究所组织中国建筑出版传媒有限公司出版发行。
附件:1.园林绿化工程项目规范
2.废止的现行工程建设标准相关强制性条文
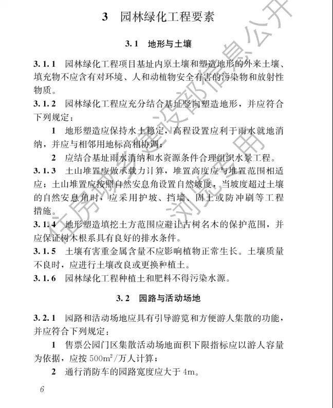
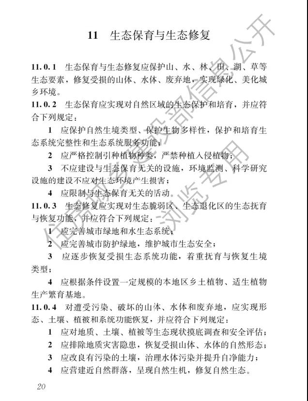
附件一:园林绿化工程项目规范






















附件二:废止的现行工程建设标准相关强制性条文
1.《城市绿地设计规范》GB 50420-2007(2016年版)第3.0.8、3.0.10、3.0.11、3.0.12、4.0.5、4.0.6、4.0.7、4.0.11、4.0.12、5.0.12、6.2.4、6.2.5、7.1.2、7.5.3、7.6.2、7.10.1、8.1.3、8.3.5条
2.《公园设计规范》GB 51192-2016第4.1.3、4.1.7、5.1.3、5.2.4、5.3.3、9.1.4条
3.《城市道路绿化规划与设计规范》CJJ 75-97第3.3.2、6.1.2、6.3.1条
4.《园林绿化工程施工及验收规范》CJJ 82-2012第4.1.2、4.3.2、4.4.3、4.10.2、4.10.5、4.12.3、4.15.3、5.2.4条
5.《动物园设计规范》CJJ 267-2017第6.0.3、6.0.5、9.1.8、9.3.2条
